王弘毅、刘羽乔丨制度性领导者:西巴尔干绿色转型中的德国角色及其影响丨学术前沿

来源:TapTap 时间:2024-05-23 点击数:

【摘要】 在欧洲绿色一体化进程中,德国以其在欧盟内的政治领导力和清洁能源领域的先进经验,扮演了难以替代的制度性领导者角色。在这一角色的驱动下,德国通过发起“柏林进程”、提供经济和技术援助、分享和扩散转型经验等,深度介入西巴尔干绿色转型进程。据此,德国不仅可以进一步巩固和提升其在欧盟的制度性领导权,并且可对中国—中东欧国家合作产生利益对冲和制度排挤。不过,由于中德两国在清洁能源产业链和供应链存在相互依赖关系,这也给两国在西巴尔干国家(地区)探索三方合作留下了空间。



【关 键 词】西巴尔干国家(地区);绿色转型;德国外交;中国—中东欧国家合作

【作者简介】王弘毅,TapTap点点TapTap讲师、教育部国别和区域研究培育基地TapTap点点中东欧研究中心研究员;刘羽乔,教育部国别和区域研究培育基地TapTap点点中东欧研究中心研究助理

目录概览

一、文献述评与问题的提出


二、制度性领导的内涵与角色偏好

三、西巴尔干国家绿色转型的现实困境

(一)化石能源供应占比高,且高度依赖俄罗斯

(二)清洁能源基础设施落后,投资缺口大

(三)清洁能源发展潜力大,但在开发与治理方面面临多重挑战

四、德国在西巴尔干绿色转型进程的角色

(一)制度维度:发起“柏林进程”,通过软措施推进绿色转型

(二)利益维度:提供经济支持和技术援助

(三)规范维度:传播绿色转型经验和专业知识

五、对中国—中东欧国家合作带来的影响

(一)经济维度:将对“中国—中东欧国家合作”框架下的能源合作产生利益排挤

(二)政治维度:对冲和削弱中国在巴尔干国家的影响力

六、 结 语



一、 文献述评与问题的提出

在中东欧国家经济和政治全面转轨以来的几十年里,作为一种规范性力量的欧盟在其中扮演了不可替代的重要角色。当前已经有11个中东欧国家相继实现了加入欧盟的目标。剩下的西巴尔干五国及科索沃地区[1],相对而言经济基础较为薄弱、民主法治有待改善、民族矛盾依然尖锐,致使这些国家的入盟进程道阻且长。其中,黑山、塞尔维亚分别在2012年、2014年开启了入盟谈判,阿尔巴尼亚和北马其顿在2022年7月启动了这一进程,波黑于同年12月刚刚获得欧盟候选国地位。在经济领域的入盟条件中,改革能源部门以符合欧盟的环境准入标准是当前西巴尔干国家面临的最紧迫任务之一[2]欧盟作为全球气候政策和行动的领导者,早在2019年7月欧盟—西巴尔干波兹南峰会之后,便承诺在“欧洲绿色新政”框架下,制定《西巴尔干绿色议程》。2019年底,乌尔苏拉·冯德莱恩(Ursula von der Leyen)就任欧盟委员会主席,致力于实现碳中和目标的“欧洲绿色新政”成为欧盟的优先工作事项[3]

事实上,欧盟《西巴尔干绿色议程》的出台是以2014年由德国推动的西巴尔干区域合作机制(即“柏林进程”)为基础的。换句话说,德国才是欧盟塑造西巴尔干能源政策的主要推动者。由于德国与欧盟的地位和权力特征不同,因而在具体角色、介入方式、效力及目标上存在较大差异。譬如,2022年11月3日在德国重启的“柏林进程峰会”上,为了帮助西巴尔干国家应对当前的能源危机,欧盟委员会主席表示将向西巴尔干国家提供10亿欧元的能源支持计划,德国则表示将由银行提供中期贷款支持绿色能源发展[4]

既有研究普遍地忽视了这一重要视角,缺乏对于德国在西巴尔干国家入盟进程中所扮演的独特角色及其政策目标的关注。系统研究这一问题既有助于理解德国在欧盟内施展制度性领导权的运作方式,也有助于更加全面地理解西巴尔干国家复杂的利益格局,进而为中国与西巴尔干国家合作提供政策参考。

从国内学界来看,既有研究主要围绕欧盟在西巴尔干绿色转型中的角色展开讨论与研究,聚焦问题包括欧盟介入西巴尔干国家发展模式的路径及效应、欧盟在巴尔干地区的利益存在及战略考量等[5]亦有学者从利益、规范与认同视角分析了欧盟在巴尔干地区东扩政策转变的趋势及原因[6]。唯一一篇直接论及德国的西巴尔干政策的文章是《西巴尔干“柏林进程”的进展及其前景述评》,该文基于美国、俄罗斯等域外行为体加紧介入西巴尔干国家的背景,以德国在2014年发起的“柏林进程”为研究对象,详细梳理了“柏林进程”业已取得的进展与成就,以及面临的挑战与前景[7]毋庸置疑,“柏林进程”作为德国介入西巴尔干国家的旗舰倡议,充分体现了德国致力于在该地区扮演制度性领导者角色的外交目标,因此该文对于理解这一角色具有重要价值。但该文将焦点置于“柏林进程”的内容、困境和趋势,并未集中讨论德国推动这一倡议的各方面动力和运作机理。

国外学者对西巴尔干国家入盟的研究可大致分为两类:一类是聚焦于欧盟层面的西巴尔干政策,另一类是以德国为代表的欧盟大国的西巴尔干政策。前者更加细致详实,侧重于结合实际寻找目前西巴尔干国家“入盟困难症”的具体解决方法,在理论分析之后大多都会提出对现实的思考和建议[8]后者则集中于具体国别层面,如对德国西巴尔干国家入盟政策的分析类文章,但均为涵盖政治、经济等多个领域的概述,没有专门侧重能源领域的研究[9]

对于西巴尔干绿色转型问题的研究,国际学界以对策研究为主,重点考察欧盟、中国、俄罗斯等几个重要行为体在该地区能源事务上日渐活跃的角色,分析了欧盟以及德国等行为体在西巴尔干绿色转型进程中应该扮演的角色及未来努力方向。但这方面的研究也主要停留在欧盟层面,较少有针对德国扮演的实际角色及政策目标的系统论述。具体来看,德国马丁·沃斯(Martin Voß)等学者在《德国任欧盟理事会轮值主席国期间的当务之急:支持西巴尔干地区的绿色转型》中认为西巴尔干国家的清洁绿色转型面临一系列挑战,但未来潜力巨大,呼吁欧盟和德国加快布局以应对中国在清洁能源领域日益强劲的竞争[10]波黑学者塞阿德·图尔查洛(Sead Turčalo)在《西巴尔干的能源地缘政治》中详述了西巴尔干国家目前的能源供应系统和欧盟、俄罗斯、中国这三个外部行为体在其中扮演的角色,为欧盟同西巴尔干国家的能源合作提供了详实的建议[11]

综上可见,国内外学界对于德国在西巴尔干国家入盟进程,尤其是绿色转型进程中的角色缺乏充分关注和研究。因此,本研究希望能够从德国在巴尔干的现实利益出发,结合对西巴尔干国家绿色转型现实困境的分析,系统地分析德国介入西巴尔干绿色转型进程的路径、目标及其影响。

二、 制度性领导的内涵与角色偏好

制度性领导概念源于管理学中的制度领导力,揭示了领导者通过一系列制度安排 将个体领导力在组织之中制度化,以实现组织持续稳定发展的过程和结果[12]而在国际关系领域,领导权强调的是“行为体对国际关系进行组织、塑造和引导的能力”[13]罗伯特·基欧汉(Robert Keohane)把国际制度界定为“国际社会中一整套彼此关联并持久存在的约束规则,这些规则不仅规定了行为体的行为角色、限制行为体行为,并将塑造行为体期望”[14]具体而言,国际制度包括正式的政府间或跨国性国际组织、国际机制和国际惯例(规范)三种。其中,国际组织通常是指设有官僚机构和领导成员的,并能够对各种国际事务做出反应的目的性实体;国际机制是指行为体之间围绕特定国际问题领域所确立的一系列具有明确规则的制度,并且这些制度得到了行为体的一致同意;国际惯例意指对包含着约定俗成的行为规则和理解,以及塑造行为体预期的非正式制度[15]借鉴以上概念,本文认为制度性领导可以理解为国家行为体或非国家行为体通过一系列制度安排,将其对于共同体或国际组织的领导权嵌入所创设的制度之中,以实现对于共同体或国际组织内部成员的行为约束和规范引导。

制度性领导的权力来源于国际制度生成之后所产生的约束、规范和行为期望,即所谓的制度性权力。相比于依赖己方强大的硬实力对他者施加直接影响的经济、军事和政治领导,制度性领导者更偏好通过制度创设、愿景设置、价值观传递、实践示范等间接途径来影响他者。国内相关研究者将制度性领导的实现路径归为三类:基于制度革新的企业家型领导、话语理念型领导和方向型领导。其中,企业家型领导路径强调的是议题设置和倡议联盟(寻求盟友并与之实现利益契合);话语理念型领导路径强调的是规范框定和共识塑造;方向型路径偏重于经验和实践扩散,以及关系结构的引领性[16]事实上,上述三种路径可以归结为“制度、规范和利益”三个驱动要素。历史经验也佐证了这一点。不论是美国自二战后依托世界贸易组织和联合国所建立起来的制度霸权,还是欧洲一体化进程中欧盟对于成员国及申请加入者(如西巴尔干国家)的制度性约束,均离不开经济公共产品的提供(即利益驱动)。如美国免除了冷战后西欧国家和剧变后的东欧国家的大量债务,并为这些国家提供大量的经济和技术援助。而欧洲一体化更是发端于经济领域,在利益驱动下,西欧国家之间的经济合作程度加深,不断推进政治层面的制度一体化。欧盟的规范性领导权正衍生于此。换句话说,欧盟首先是一个利益共同体,然后才是规范和制度共同体。那么,这就意味着制度、规范和利益驱动是成员国形成欧洲身份认同,以及对拟申请入盟国产生持久吸引力的关键因素。

辩证地看,脱离利益驱动的制度性领导是不现实的。为此,本文试图借助“制度、规范和利益”三个驱动因素,探究制度性权力的生成机制,搭建制度性领导权的理论分析框架。制度概念在上文已经做过界定。关于利益概念的讨论主要有两种。现实主义理论侧重以权力大小来衡量国家利益获得的多寡。同时,国家寻求扩大权力的实质就是为了获得利益。但现实主义也承认,利益对国家行为的决定作用受到当事国所处的政治和文化环境的影响[17]而建构主义理论则以观念界定利益,认为利益是由观念建构的,指的是行为体的需求,并以身份为先决条件。所谓的主观利益是指行为体对如何实现自我身份需求所实际持有的信念[18]本文所指涉的利益概念包含了现实主义和建构主义两重属性,既有利益的物质属性,也包括了利益的观念属性。牛津辞典对于规范的定义是大多数人都同意的公认标准或行为方式[19]制度、规范和利益之间可以相互转化、相互塑造以及相互制约。利益驱动行为体互动行为的发生,行为互动频发便会逐渐改变共有观念,并在彼此之间形成交往的行为规范(官方与非官方),规范则通过行为体之间稳定的、周期性的互动性实践建立起对彼此行为产生制约的制度。制度一旦形成,又反过来塑造行为体的利益。

西巴尔干国家的绿色转型事关欧洲绿色一体化的进展与成效。以“欧洲绿色新政”为例,2019年发布的“欧洲绿色新政”计划在2020年之前,将欧洲发展成为第一个气候中和的大洲,实现经济的绿色发展,并且不让任何国家掉队。新政还为成员国提供了行动路线图,如通过向清洁和可循环经济转型,阻止气候变化等[20]就气候中和这一目标来看,欧盟能否实现提高空气质量和阻止气候变暖的目标,很大程度上取决于后发国家是否能够跟上绿色转型进度,尤其是仍徘徊在欧盟门槛之外的西巴尔干国家。而德国作为西巴尔干国家入盟的坚定推进者,以其在清洁能源领域的领先地位,对“欧洲绿色新政”的推动以及西巴尔干国家融入欧洲绿色一体化发挥着关键作用。在此基础上,德国的外交角色偏好主要有:制度创新与引领、观念建构与规范传播以及经济和技术援助。以上角色偏好建立在强劲的经济实力、特定领域的经验和知识领先优势以及政治声望的基础之上,这也就决定了不同国家所享有的制度性权力存在很大差异。此外,这些角色偏好不仅有助于激活西巴尔干国家对于入盟绿色标准的认同、接受与改革动能,而且将进一步巩固德国在欧盟的制度性领导力。

三、 西巴尔干国家绿色转型的现实困境

西巴尔干国家的绿色转型正面临前所未有的挑战:化石能源供应占比较高,对俄罗斯的能源依赖程度高;清洁能源基础设施不完善、缺乏投资;虽然清洁能源发展具有很大潜力,但在开发与治理方面面临重重挑战,如政府治理能力与发达国家相比仍有较大差距,腐败现象多发等。

(一)化石能源供应占比高,且高度依赖俄罗斯

截至2022年底,西巴尔干国家能源供应以煤炭为主,约占其能源总供应量的46.96%,天然气能源仅占7.91%,化石能源占比达到80.83%,比欧盟高出近11个百分点。作为该地区能源供应大国,塞尔维亚化石能源供应占比位列第一,高达84.5%。在科索沃和黑山,天然气能源供应甚至为零[21]尽管这种发电组合造成了严重的空气污染,破坏了生态环境,阻碍了《巴黎协定》的实施,西巴尔干国家仍决定继续建造或计划建造新的燃煤发电厂,[22]并继续为煤炭发电提供补贴。

同时,西巴尔干国家严重依赖俄罗斯能源。正如萨拉热窝大学政治公司经理塞阿德·图尔查洛(Sead Turčalo)所指出的,俄罗斯深耕并已经完全控制了塞尔维亚和波黑的天然气和石油行业[23]欧盟统计局(Eurostat)数据显示,除了黑山和阿尔巴尼亚,其他西巴尔干国家均高度依赖俄罗斯天然气进口。其中,塞尔维亚、波黑、北马其顿依赖程度常年保持在100%[24]俄罗斯在石油方面也主导了西巴尔干市场。俄罗斯收购了塞尔维亚第二大石油产品储存和零售公司拜奥石油公司(Beopetrol)和塞尔维亚石油工业公司(Naftna Industrija Srbije, NIS)的多数股权。俄罗斯天然气工业股份公司(Gazprom)垄断了波黑塞族共和国的石油行业,享有开采石油和天然气的独家权利,还控制着向北马其顿供应天然气的唯一路线“跨巴尔干管道”。

(二)清洁能源基础设施落后,投资缺口大

清洁能源基础设施落后且缺乏资金是制约西巴尔干国家绿色转型的又一困境。截至2023年,西巴尔干国家核电发电量为零,不过阿尔巴尼亚拟投资40亿欧元与意大利共同建造一座功率1500兆瓦的核电站[25]在水电方面,虽然西巴尔干国家近年来建成了数百个小型水电站,但发电量十分有限。由于河流水文条件不稳定,导致发电量不稳,水电站建设环境污染严重,水电项目开发越发受到质疑。在风电和光伏发电方面,西巴尔干国家的风力发电厂和发电能力处于初级增长阶段,太阳能发电开发潜力巨大。截至2021年底,西巴尔干国家风能和太阳能装机量仍非常有限。

(三)清洁能源发展潜力大,但在开发与治理方面面临多重挑战

西巴尔干国家清洁能源的发展潜力巨大。该地区拥有欧洲最大的未开发水电潜力,主要集中在黑山和阿尔巴尼亚的山区,多达30%的河流仍处于自然或原始状态。水电已连续多年占据黑山国内发电量的一半以上,阿尔巴尼亚更是完全依靠水能发电[26]在风电方面,尽管风速不如北欧,但西巴尔干国家有更多适宜的风电选址地,特别是在海拔较高的山区,风速快且发电量稳定。由于基本未被开发,太阳能发电的潜力也非常巨大。塞尔维亚是该地区最具有建设核电站潜力的国家,但受到了《禁止建设核电站法》的制约[27]当前西巴尔干国家正积极向欧盟靠近,欧盟提供的资金和技术支持更是为清洁能源的发展提供了源源不断的动力。

尽管如此,西巴尔干国家政府治理能力与发达国家相比仍有较大差距,政府行政效率一般,腐败严重,法律制度有待完善,且部分国家政局尚不稳定,从而导致该地区能源政策反复调整、前后不一,缺乏推进能源转型的政治意愿和战略规划,这些都极大地影响了绿色转型的成效[28]2022年俄乌冲突爆发后,西巴尔干国家遭遇了严重的能源危机,客观上进一步助推了西巴尔干国家加速发展风能、太阳能等清洁能源,降低对俄能源依赖程度,但高昂的能源价格也使得这些国家短期内无法淘汰成本低廉的燃煤发电厂。总而言之,西巴尔干国家需要“从国家主导的能源市场向开放和竞争的能源市场过渡,同时从高碳能源向低碳能源过渡”,[29]囿于上述因素,西巴尔干国家的绿色转型进程难度大、进展慢,无法依靠自身单独完成,需要外部力量给予关键的资金和技术支持。

四、 德国在西巴尔干绿色转型进程的角色

近年来绿色转型已经成为欧盟经济可持续发展战略的优先事项之一,这也为西巴尔干国家的入盟提出了新的绿色规范要求。作为欧盟的第一大国且在绿色转型领域有着丰富经验的国家,德国在西巴尔干绿色转型议程中扮演了难以替代的制度性领导者角色。在这一角色的驱动下,德国通过发起“柏林进程”、提供经济和技术援助、分享和扩散转型经验等,深度介入西巴尔干绿色转型进程,进一步提升了其在欧洲绿色一体化进程中的制度性领导权。

(一)制度维度:发起“柏林进程”,通过软措施推进绿色转型

“柏林进程”在2014年由德国默克尔政府发起,是由德国主导、其他欧盟成员国参与的西巴尔干区域合作机制,旨在推动西巴尔干国家间合作、促进这些国家的欧洲一体化进程。事实上,“柏林进程”是在欧盟扩大框架之外以一种特别的、更灵活的方式发展而成的,其“本身并非欧盟框架下的扩大政策工具,但经过数年发展已经成为欧盟西巴尔干政策的重要补充”[30]

该 进程每年都会举行由不同欧盟国家组织的峰会。目前已经在柏林(2014 年)、维也纳(2015 年)、巴黎(2016 年)、的里雅斯特(2017 年)、伦敦(2018 年)、波兹南(2019 年)、索非亚(2020年)举办过峰会,2021年和2022年峰会均由德国主办,2023年则在地拉那。该峰会涉及的议题非常广泛,主要包括经济合作、政治与安全合作、社会合作和生态变化合作。经济合作除了交通领域的互联互通项目,还涵盖了诸多能源项目及可持续发展项目[31]这些项目由“西巴尔干投资框架”(Western Balkans Investment Framework, WBIF)提供。该框架是捐助者协调的工具,它结合了来自欧盟、各种金融机构、双边捐助者和西巴尔干国家政府的资金[32]该进程虽然启动时间不长,但已成为专门关涉西巴尔干国家的最有影响力的区域合作机制之 一[33]

2016年的“柏林进程”巴黎峰会突出了可持续发展与气候变化的主题,[34]在贸易和互联互通的章节中将“环境问题和减缓气候变化”列入议程。在峰会期间,东道主法国推动签署了《西巴尔干地区可持续发展宪章》(Western Balkan Sustainable Charter),补充了《能源共同体条约》(Energy Community Treaty),并引入了适度的可持续性目标[35]在2020年的索非亚线上峰会上,西巴尔干国家绿色议程作为本届峰会的五个核心议程之一被正式提出。峰会达成了三大承诺:其一,达成了2020年互联互通一揽子计划,其中包括六个可持续交通和清洁能源项目;其二,签署了《区域共同市场宣言》;其三,签署了《绿色议程宣言》[36]而在此前历次峰会上,有关绿色转型和环保类议题较少被讨论。此次的《绿色议程宣言》表明,未来西巴尔干国家将在气候、能源、交通、循环经济、清洁空气等关键领域采取行动[37]俄乌冲突发生之后,德国朔尔茨政府进一步强调了加快西巴尔干国家入盟的重要性。2023年10月,第十届“柏林进程”峰会在阿尔巴尼亚首都地拉那举行。峰会强调在新的地缘政治形势下,西巴尔干国家对于欧盟能源价值链中的关键原材料供应具有重要的战略价值,应将西巴尔干国家纳入价值链的合作伙伴关系之内。峰会期间,德国还与西巴尔干国家签署了《区域气候伙伴关系联合意向声明》,重点关注能源效率和可再生能源,进一步推进能源领域的社会公正和绿色转型[38]

可以看出,“柏林进程”在西巴尔干绿色转型进程及塑造能源政策方面发挥了难以替代的制度创设与议程设定作用。“柏林进程”的参与者主要包括德国、西巴尔干国家、克罗地亚、欧盟等十余个国家和国际组织,具有明显的小多边特征。从“机制性”权力维度来看,小多边形式合作已经成为德国领导欧盟对外政策中的关键工具之一[39]

(二)利益维度:提供经济支持和技术援助

清洁能源项目通常需要大量的前期投资,且投资回报期更长。因此,能否获得长期稳定融资是一个清洁能源项目成败的关键。德国对西巴尔干国家绿色转型发展援助主要包括两条路径,其一是以德国复兴信贷银行(Kreditanstalt für Wiederaufbau, KfW)为代表的金融机构通过欧盟项目为该地区的能源项目提供融资支持,属于间接援助/投资;其二是以德国经济合作与发展部为核心制定援助政策,带动官方和民间力量共同参与,与被援助国的政府机构进行直接合作,属于直接援助/投资。

上述两条援助路径为推动西巴尔干国家的绿色转型注入了大量资金。首先是经手欧盟提供经济支持的间接援助或投资。在西巴尔干国家,目前有两个较大的区域性融资项目:绿色增长基金(Green for Growth Fund, GGF)和区域能源效率计划(Regional Energy Efficiency Programme, REEP/REEP Plus)。需要指出的是,两种基金从投资方和捐助方来看,均有一定的政府背景。其注资方包括代表德国政府推进与发展中国家合作的德国复兴信贷银行、代表欧盟的欧洲投资银行(European Investment Bank, EIB)以及德国经济合作与发展部等机构[40]

德国复兴信贷银行专注于改善气候变化、环境保护、绿色信贷等,是绿色增长基金的创始者和最大投资者[41]截至2020年1月,在欧洲投资银行和德国复兴信贷银行的倡议下成立的绿色增长基金42已向西巴尔干国家提供了约3.2亿欧元的贷款[43]2012年,区域能源效率计划在西巴尔干投资框架的支持下提出。在能源共同体、欧洲复兴开发银行、欧盟委员会和德国复兴信贷银行等多个组织的通力合作下,该计划已经获得德国复兴信贷银行和欧洲复兴开发银行(European Bank for Reconstruction and Development, EBRD)超过6亿欧元的投资以及西巴尔干投资框架的赠款[44]其目标主要包括:支持西巴尔干受益者实现其能源的可持续发展,帮助在该地区建立一个可持续的能源效率市场,促进可再生能源发展、提高能源效率以及刺激能效投资。北马其顿博格丹齐(Bogdanci)风电场就是一个经典案例。该项目总投资额7600万欧元,其中德国复兴信贷银行提供了4790万欧元的贷款,占项目总投资额的63%,其余资金为开发公司的自有资金和欧盟西巴尔干投资框架的赠款[45]需要特别指出的是,2020年下半年,德国还利用欧盟轮值主席国这一身份,推动了欧盟西巴尔干经济和投资计划(2020—2027年)的制定。该计划旨在向西巴尔干国家调动高达90亿欧元的赠款和2000亿欧元的贷款,聚焦于绿色和数字转型。在“时代转折”背景下,第九届柏林进程峰会(2022年)暨欧盟—西巴尔干峰会同时举办,欧盟委员会主席冯德莱恩参加了“柏林进程”背景下的西巴尔干峰会,宣布了拨款10亿欧元的巨额能源支持计划。德国则宣布通过德国复兴信贷银行提供5亿欧元贷款以帮助西巴尔干国家克服能源危机,并提供高达10亿欧元的赠款和发展贷款以支持该地区的长期能源转型[46]

其次是与被援助国的政府机构进行合作,对其进行直接援助或投资。德国在西巴尔干国家设有规模不同的发展援助项目,其中绿色转型是重中之重。德国联邦政府中主管对外援助和发展政策合作的部门是德国经济合作与发展部,该部门将绿色转型合作视为同西巴尔干国家合作的优先事项。以塞尔维亚和波黑为例,气候和能源是该部门同塞尔维亚合作的两大核心领域之一;[47]波黑则是德国发展合作的“转型伙伴”(Transformation Partner),该部门在波黑的发展合作活动聚焦经济的可持续发展以及促进可再生能源发展和提高能源效率[48]另外,受德国经济合作与发展部委托的德国国际合作机构(Deutsche Gesellschaft für Internationale Zusammenarbeit, GIZ)也积极推动西巴尔干国家的绿色转型,主要通过提供技术援助的方式。截至2020年1月,德国国际合作机构已在该地区实施了投资总额超过2000万欧元的双边或多边项目[49]因此,能源合作在德国对西巴尔干国家的发展援助中占据了重要地位。此外,在德国政府部门带动下,私营公司在西巴尔干国家的投资非常活跃。最具代表性的一家企业为达德能源(Wpd)。2020年8月,Wpd签约了黑山布拉伊奇(Brajiči)70兆瓦风电项目,项目总投资约1.01亿欧元[50]2022年9月,Wpd宣布在波黑西部建设首批两个风电场,后续会再建设两个风电场,总装机量1吉瓦。首批投资3亿欧元,项目总价值15亿欧元[51]由此可见,在“时代转折”背景下,德国对于西巴尔干绿色转型进程的介入强度一以贯之。

(三)规范维度:传播绿色转型经验和专业知识

除了德国政府牵头的投资和援助项目,社会组织的力量也不容小觑。在德国,由六大老牌政党设立的政治基金会在该领域发挥了补充性作用[52]这些基金会虽名为非政府组织,但实际上与政府部门和各个议会政党关系密切,其运转均依赖政府公共财政,作为非国家行为体“在德国外交中扮演着重要角色,承担着德国外交的重要任务。尤其是在对外发展援助方面,基金会不同于官方外交的灵活性特征使其便于深入对象国的各个领域,形成德国外交的‘第二轨道’”[53]。因此,我们有必要将视线扩大到非官方途径上,单独分析基金会等非政府组织在推动西巴尔干国家绿色转型过程中的重要作用。

在西巴尔干国家活动的德国社会组织主要通过两个途径推动绿色转型。第一条途径是组织研究人员撰写相关研究报告,提供技术性援助,分享绿色转型的经验和专业知识,为双方政府的合作及决策提供参考、进行游说;或者对政府的能源政策加以批评,施加压力,迫使政府在能源问题上加大投入。譬如,弗里德里希·艾伯特基金会的塞尔维亚分部将“社会—经济转型”作为四大关注领域之一[54],组织专门研究人员关注塞尔维亚的绿色转型问题,并发布了研究报告《塞尔维亚的绿色转型》,分析了塞尔维亚的绿色转型现状并给出了发展意见,还明确提出该国的绿色转型应该以社会改革和转型为前提[55]绿党设立的海因里希·伯尔基金会更加关注绿色转型领域,该基金会的塞尔维亚、黑山和科索沃分部直接发表文章批评部分矿产资源和水电开发项目,[56]并成立了专注于能源和能源法律的学者团队(UPES),专门对塞尔维亚国民议会通过的、有关能源和环保的法律进行评论[57]

第二条途径则是通过社会活动引导公民参与环境保护,提高公民的环保意识。绿色转型耗资大、时间长,时常会遭到民众的强烈反对,社会组织的活动有助于为政府出台相关环保法案扫清民意障碍。主要活动包括在高校开展讲座,[58]发起环境保护倡议并组织公共辩论和民间抗议,[59]甚至开办绿色公司,等等[60]。此外,德国经济合作与发展部委托德国国际合作机构成立的“东南欧能源效率开放区域基金”在转型经济和知识分享方面也扮演了不可替代的角色,旨在通过区域合作推动能源和气候领域的改革进程。该基金还支持建立分享经验和专业知识的区域网络,加强东南欧地区能源可持续发展的公共政策对话,比如建立“东南欧节能首都城市网络”(Open Regional Fund for South East Europe - Energy Efficiency, ORF-EE)和“东南欧政治研究公司网络”(Network of Schools of Political Studies in South-Eastern Europe)等。德国国际合作机构还与能源共同体秘书处合作,旨在促进能源共同体与西巴尔干缔约国之间合作的持续和深化,促进可持续发展,特别是将能源和气候变化政策纳入各国的国家发展战略和计划。

五、 对中国—中东欧国家合作带来的影响

与中国2012年发起的“中国—中东欧国家合作机制”相比,德国在西巴尔干绿色转型中扮演的制度性领导者角色对西巴尔干国家的制度吸引力更强。原因在于西巴尔干国家的绿色转型动力不是一个简单的经济收益问题,同时也是它们能否拿到欧盟最终入场券的衡量指标之一。因此,德国的这一制度性领导者角色,将使其获得借助绿色转型议题限制非欧盟国家在西巴尔干国家进行能源投资的约束性权力,这种权力带有鲜明的欧盟价值观色彩和显著的排他性特征。尤其自朔尔茨政府提出“时代转折”之后,德国的对华政策定位更加侧重了欧盟对华“伙伴、竞争和制度性对手”战略定位中的后两者。如其在2023年7月发布的“中国战略”文件中,强调了经济竞争和制度性对抗以及“去风险”[61]

(一)经济维度:将对“中国—中东欧国家合作”框架下的能源合作产生利益排挤

在经济方面,德国通过其制度性领导权,在西巴尔干国家的绿色转型事务上不断加大介入力度,对“中国—中东欧国家合作”框架下的中国与西巴尔干国家的能源合作项目具有排挤性影响。从上文所述的德国在西巴尔干绿色转型的三个介入手段来看,德国撬动西巴尔干国家绿色转型的工具箱相比中国更加丰富多元,不仅体现在资金捐赠、技术援助和经济投资等领域,而且已经下沉到西巴尔干国家的民间社会之中,如传播转型经验,提高公民绿色能源消费意识。以上行为将为德国能源企业深耕该地区以及扩大与西巴尔干国家的能源合作创造良好社会基础。需要指出的是,欧洲复兴开发银行是当前对西巴尔干国家绿色转型投资以及提供贷款力度最大的金融机构,至今在西巴尔干国家投资已经超过150亿欧元,并将每年继续投资超过10亿欧元。在2022年2月28日的欧洲复兴开发银行投资峰会上,西巴尔干国家总理悉数参会,均将能源转型和强化能源稳定性作为经济发展的优先目标之一[62]而德国则是欧洲复兴开发银行业务所在国最强大的外国直接投资来源之一。截至2023年2月,来自欧洲复兴开发银行与德国复兴信贷银行的联合投资价值约为354亿欧元。其中,前者融资约为181亿欧元,后者投资约为173亿欧元[63]

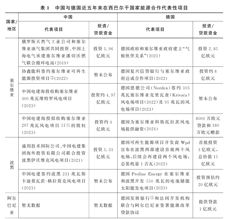
德国主流媒体《商报》(Handelsblatt)2022年12月15日报道,在欧盟出台的对冲中国“一带一路”倡议的“全球门户”计划收效甚微的背景下,德国联邦政府正在制定一份秘密的投资清单,其中一个重点地区就是西巴尔干国家。该媒体披露,该投资清单已由德国政府提交给欧盟委员会,旨在为欧盟的“全球门户”计划提供行动指南。该清单涉及20个灯塔项目(即具有示范性的项目)。根据德国政府的秘密清单,波黑将抓住向清洁能源过渡的机遇,建设一个风电场以帮助波黑摆脱化石能源依赖。该清单还指出,当前波黑化石能源消费较高,且与之相关的能源项目主要由中国资助,这导致其对中国依赖加重。另外,德国政府将塞尔维亚作为重点合作伙伴,计划在塞国内设立锂矿开采厂,以促进欧洲的电池生产并减少对中国原材料的依赖。[64]在新能源汽车在欧洲井喷式发展的当下,电池生产不仅是一种能源资源,同时也具有国际政治竞争的战略意义。比较中国和德国近五年来在西巴尔干国家的能源投资或合作项目,当前德国投资额度和落地项目规模对中国在该地区的能源合作带来了很大的竞争压力(见表1)。不过,值得注意的是,“时代转折”对德国朔尔茨政府雄心勃勃的能源转型战略产生了一定负面冲击。原因是俄乌冲突爆发对德国国内的能源供应和能源价格产生了显著冲击,影响了大众对于本届政府的支持力度。如2023年底,德国联邦宪法法院通过宪法裁定,政府将新冠疫情时期未使用的600亿欧元债务重新分配给气候基金是非法的,这对朔尔茨领导的联盟政府造成了打击。因为,这意味着未来几年在朔尔茨政府支持脱碳的支出方面,联邦预算将面临重大限制。[65]

(二)政治维度:对冲和削弱中国在巴尔干国家的影响力

正如德国国际政治和安全事务研究所相关研究所强调的,“欧盟必须通过自己的项目来对抗中国和沙特阿拉伯对西巴尔干国家基础设施的投资”。[66]这种观点在“时代转折”背景下德国的西巴尔干政策话语中也得到了印证。在2022年12月4日于地拉那召开的“欧盟—西巴尔干峰会”前夕,朔尔茨与阿尔巴尼亚总理埃迪·拉马(Edi Rama)进行了会晤并指出,西巴尔干国家对德国具有战略意义,对该地区和整个欧洲的稳定也很重要。他还补充说,欧盟必须注意加强和支持西巴尔干国家,因为任何进一步的拖延都将使该地区更加脆弱,并受到第三方的影响。[67]

德国发起以“柏林进程”为代表的小多边合作机制,旨在对冲并削弱自2012年以来中国在西巴尔干国家不断提升的经济和政治影响力。通过比较“中国—中东欧国家合作”机制以及“柏林进程”提出的时间和背景,可以发现,德国在2014年发起“柏林进程”有着特殊的国际背景。其中之一是欧洲一体化进程受阻,时任欧盟委员会主席让—克洛德·容克(Jean-Claude Juncker)宣布五年内欧盟暂停扩容,一度导致西巴尔干国家入盟进程前途未卜。但欧盟与德国战略利益并不一致。从默克尔到朔尔茨,德国一向是西巴尔干国家入盟的坚定倡导者和推动者。在此背景下,德国希望通过发起“柏林进程”提高欧盟成员国与西巴尔干国家的关系紧密度以及强化与西巴尔干国家的合作,促使这些国家逐步达到欧盟入盟标准。因此,“柏林进程”起初设立周期为四年,但在2018年到期后并未终止,而是继续向纵深推进。

通过比较“柏林进程”与“中国—中东欧国家合作”的制度框架,可以发现前者对西巴尔干国家的介入力度更大、工具更多元、目标层次更深。首先,在介入力度上,“柏林进程”不仅仅是德国单枪匹马地“作战”,而是以该进程为平台撬动欧盟资金深度介入西巴尔干国家的绿色转型事务之中,其在绿色转型领域的投资规模和合作项目超过中国(详见表1)。如欧盟西巴尔干经济和投资计划预计在未来七年内动员高达90亿欧元的赠款资金和200亿欧元的贷款,由新的西巴尔干担保基金提供杠 杆。[68]此外,“柏林进程”在推进西巴尔干国家绿色转型领域的介入工具更多元,涵盖了政府投资部门、非政府组织、官方基金会与非官方基金会、私营部门及相关绿色转型领域的非政府组织和民间团队。诸如德国经济合作与发展部及其与欧盟联合资助的“东南欧开放区域基金”、德国弗里德里希·艾伯特基金会和海因里希·伯尔基金会等。其中东南欧开放区域基金专注于提升西巴尔干国家在能源、气候和运输部门在脱碳方面的战略规划和实际运作能力。另外,除了与“中国—中东欧国家框架”相似地举办各领域对口的政府部门合作论坛,“柏林进程”框架下还组织举办了年度公民社会论坛、西巴尔干投资论坛等。

在目标层次上,软规范建构也是“柏林进程”的又一个突出特征。2020年西巴尔干—柏林进程首脑会议通过的《绿色议程宣言》与欧盟在应对气候变化、环境保护等方面的努力完全一致,未来西巴尔干国家将在五个关键领域采取行动:气候、能源、交通、循环经济以及清洁空气。[69]通过引领西巴尔干国家的绿色转型议程,德国一方面通过直接的经济投资或援助,另一方面借助欧盟之手确立绿色转型标准。尤其是绿色转型标准,对于那些将加入欧盟视作发展优先方向的西巴尔干国家来说,这些标准在一定程度上限制了来自欧盟之外的清洁能源企业在该地区的投标。而这无疑给中国与西巴尔干国家的能源合作增加了障碍。

事实上,自19世纪开始西巴尔干国家就已经被当作德国的“后院”,如同美国历史上针对美洲事务一度提出的门罗主义一般,德国理所当然地将西巴尔干国家视为与其经济、政治以及安全利益紧密关联的脆弱地带,因而对域外大国在这一地区不断增长的影响力保持高度戒备。正如德国研究学者殷桐生概括的,“德国在这一地区的目标是以经济发展和经济融合促进和平和政治安定” [70]。一个显著证据是,默克尔政府时期的德国已经就中国在西巴尔干的经济活动对西巴尔干国家进行过警示。2018年2月,默克尔在柏林会见来访的北马其顿总理佐兰·扎埃夫(Zoran Zaev),在其后的新闻发布会上,默克尔一方面表示对中国在西巴尔干国家的投资增长没有异议,另一方面则暗示中国经济活动与政治问题挂钩,并强调这与所谓的自由贸易精神不符。[71]在2021年11月24日出台的新一届德国政府《联合执政协议》中,德国的西巴尔干外交政策更是明确位于第七章《德国对于欧洲及世界的责任》(Deutschlands Verantwortung für Europa und die Welt)中:“我们支持西巴尔干国家的入盟进程和旨在满足所有‘哥本哈根标准’的必要改革……”[72]。俄乌冲突爆发后,欧洲地区安全形势严重恶化。在此背景下,德国政府加大力度推动西巴尔干国家加入欧盟。例如现任德国总理朔尔茨2022年访问西巴尔干国家时就曾表示,“我们欧洲人对欧盟和西巴尔干国家的稳定负有共同责任”[73]。

六、 结 语

德国作为欧盟主要的推动者和支持者,在西方民主与人权的价值观上与欧盟具有高度一致性。能源作为一种战略资源,绿色转型不仅涉及经济利益,也涉及欧盟未来绿色可持续发展的价值观。因此,当德国以欧洲的名义且借助欧盟的旗号介入西巴尔干绿色转型时,西巴尔干国家的积极性便可得到更大程度上的激活。这不仅是德国外交智慧的体现,亦是德国领导欧盟的路径显现。

就绿色转型事务而言,德国作为世界上工业最发达的国家之一,始终将能源战略视为国家发展的主要命脉,在能源领域充当着转型先驱角色,对欧盟成员国以及西巴尔干国家具有示范效应。德国尤其在风能、氢能等新能源开发领域积累了丰富且先进的技术经验,加之其在推动西巴尔干国家入盟进程中所扮演的不可替代的政治角色,使其在介入西巴尔干国家绿色转型事务以及开展能源合作议题上具有更加现实的吸引力和战略性优势。现有实践已经表明,德国近年来在西巴尔干国家绿色转型领域的介入深度和广度均在快速提升,这不仅体现在具体的经济投资与技术支持上,更体现在其创设和领导的小多边合作机制和规范引领与传播方面,这些都对在“中国—中东欧国家合作”框架下中国开展对西巴尔干国家的能源合作造成了一定的负面影响。这种影响不仅体现在利益基础侵蚀上,更体现在规范排斥和制度消解层面。

但也需注意的是,德国的“时代转折”并未改变德国作为贸易国家的属性,这意味着中德之间的贸易发展势头不会从根本上发生改变,这也给中德在西巴尔干国家绿色转型事务上的三方合作留下了一定空间。第三方市场合作作为国际合作新模式,在2015年6月签署的《中法关于第三方市场合作的联合声明》中被首次提出。2018年9月,中国与意大利签署了《中意开展第三方市场合作的谅解备忘录》。该模式旨在将欧洲国家先进技术、中国优势产能与东道主国家需求有效对接,最终实现“1+1+1>3”效果。2022年7月建成通车的佩列沙茨大桥,就是由中企牵头承建的首个由欧盟基金出资(占比85%)建设的大型基础设施项目,堪称中欧在东道国开展三方合作的典范。不可否认的是,中国与德国在清洁能源的国际市场开拓方面存在着一定的竞争,但彼此在能源基础设施建设、技术研发与投产、绿色转型的本地化经验等方面同样存在着优势互补关系。譬如,清洁能源供应链由多种可再生能源及其相关应用和技术组成,这导致任何一国均难以在清洁能源供应链的各个环节取得主导权。以光伏产业供应链为例,德国约有2/3的稀土(新型太阳能电池以造价高昂的稀土为原料)来自中国。[74]并且,目前中国已经在该领域占据领先地位,不仅垄断了光伏产业,在全球锂离子电池生产中占比73%,风力涡轮机占比58%,还控制了关键矿产资源供应的中游环节。[75]因此,从成本角度出发,中国与德国在西巴尔干国家的清洁能源供应链上仍存在合作空间。值得一提的是,就双边而言,中德两国的能源技术合作已有良好基础。自2006年在中德经济技术合作论坛框架下开展能源合作以来,两国在能源合作方面取得了诸多成绩。这也给中德两国在第三方市场开展三方合作创造了更多可能性。




参考文献

[1] 由于本文涉及的西巴尔干国家(地区)频次过高,为行文方便,本文仅在首次使用这一名称时采用全称,之后将统一使用“西巴尔干国家”

[2] 早在2000—2006年间,西巴尔干国家就已经通过欧盟的财政援助和重建计划,获得了共计46亿欧元的援助基金,主要用于5个优先领域:民主稳定、经济和社会发展、司法和内部事务、加强行政能力、保护环境和自然资源。由此可见,环境保护是西巴尔干国家入盟的必要条件之一。参见左娅:《克罗地亚入盟及其对西巴尔干国家的启示》,载《俄罗斯东欧中亚研究》,2013年第6期,第57页,这里第57页

[3] 阿塔纳斯·格奥尔吉耶夫、钟锦秀:《西巴尔干——欧洲最后一个天然气增长市场?》,载《中国投资》,2021年第1期,第62—65页,这里第64页

[4] 《聚焦阿尔巴尼亚(2022年11月)》,TapTap点点阿尔巴尼亚研究中心编发,2022年11月30日,https://mp.weixin.qq.com/s/U7AJxeIv96cb5ksF3m1R3A,访问日期:2023—12—20

[5] 参见刘作奎:《延续与调整:欧盟对西巴尔干的国家构建政策研究》,载《当代世界与社会主义》,2019年第6期,第100—106页,这里第100页;朱晓中:《中东欧地区的大国因素:利益格局及其影响》,载《当代世界》,2020年第4期,第10—16页,这里第12页

[6] 关欣、连晨超:《利益、规范与认同——欧盟对西巴尔干地区扩大政策趋势转变及原因分析》,载《欧洲研究》,2020年第4期,第95—117页,这里第104页

[7] 徐刚:《西巴尔干“柏林进程”的进展及其前景述评》,载《欧亚经济》,2020年第4期,第56—70页,这里第57页

[8] 爱沙尼亚的大卫·拉米罗·特罗蒂尼奥(David Ramiro Troitiňo)等学者在《欧盟的西巴尔干扩大政策:国家行为体、利益和战略》中分别比较了德国和法国在西巴尔干国家入盟问题上的地缘政治利益,并指出了西巴尔干国家面临的困境,强调差异性一体化(differentiated integration)或多速欧洲(Multi-speed EU)的方式符合欧盟和西巴尔干的共同利益。法国学者弗洛伦特·马西亚克(Florent Marciacq)在《柏林进程后的欧盟和西巴尔干关系——不确定时期欧盟扩大的思考》中肯定了过去数年“柏林进程”取得的成就,并特别通过与中国的“一带一路”倡议和“中国—中东欧国家合作机制”进行对比指出了其存在的缺陷,指出欧盟扩大绝不能“走上老路”(Business as Usual),应将“柏林进程”作为欧盟扩大的新途径继续完善打磨。参见Celso Cancela Outeda/David Ramiro Troitiňo etc.,“EU Enlargement Policy Towards the Western Balkans:State Actors,Interests and Strategies”,Journal of European Studies,Vol.7,2020,pp.296—324;Florent Marciacq,“The EU and the Western Balkans after the Berlin Process — Reflecting on the EU Enlargement in Times of Uncertainty”,Sarajevo:Friedrich Ebert Stiftung,2017,https://library.fes.de/pdf-files/bueros/sarajevo/13948.pdf,访问日期:2023—12—25

[9] 譬如,波兰学者莉迪亚·吉巴德沃(Lidia Gibadlo)在《德国对于西巴尔干入盟的政策》中分析了德国在西巴尔干国家的利益,指出德国在该地区的政策面临着国内民众和法国的阻挠,认为德国大概率会改变目前在西巴尔干的行动政策。波黑学者梅丽卡·巴利霍季奇(Melika Balihodžić )ži𝑐')在《2009—2020年间德国对西巴尔干国家的外交政策》一文中回顾了2009—2020年德国与西巴尔干国家的外交大事,梳理了“柏林进程”的几次会议,并特别提到了非政府组织,即德国政治基金会发挥的作用。参见Lidia Gibadlo,“Germany’s Policy Regarding Western Balkans’ EU Accession”,Polski Instytut Spraw Międzynarodowych(PISM) Bulletin,No.176 (1422),December 11,2019,https://www.ceeol.com/search/viewpdf?id=869523,访问日期:2023—12—26;Melika Balihodžić ,GermanForeignΡolicyΤowardsΤheCountriesΟfΤheWesternBalkansΙnΤheΡeriodFrom2009Τo2020ži𝑐',𝐺𝑒𝑟𝑚𝑎𝑛𝐹𝑜𝑟𝑒𝑖𝑔𝑛𝛲𝑜𝑙𝑖𝑐𝑦𝛵𝑜𝑤𝑎𝑟𝑑𝑠𝛵ℎ𝑒𝐶𝑜𝑢𝑛𝑡𝑟𝑖𝑒𝑠𝛰𝑓𝛵ℎ𝑒𝑊𝑒𝑠𝑡𝑒𝑟𝑛𝐵𝑎𝑙𝑘𝑎𝑛𝑠𝛪𝑛𝛵ℎ𝑒𝛲𝑒𝑟𝑖𝑜𝑑𝐹𝑟𝑜𝑚2009𝛵𝑜2020,Master's thesis,University Of Sarajevo,2021,p.5

[10]Martin Voß/Lutz Weischer etc.,“Supporting the Western Balkans’ Energy Transition:An Imperative Task for the German EU Council Presidency”,Germanwatch,July 2020,https://germanwatch.org/sites/germanwatch.org/files/Supporting%20the%20Western%20Balkans%27%20Energy%20Transition.pdf,访问日期:2023—10—02

[11] Sead Tur𝑐˘alo: “Energy Geopolitics in the Balkans:Geopolitics and European Integration of the Western Balkans”,Friedrich-Ebert-Stiftung,April 2020,https://library.fes.de/pdf-files/bueros/sarajevo/16148.pdf,访问日期:2023—10—02.

[12] 代江虹、葛京:《制度领导力研究述评与展望》,载《外国经济与管理》,2020年第7期,第108—109页,这里第109页

[13] 庞中英:《效果不彰的多边主义和国际领导赤字——兼论中国在国际集体行动中的领导责任》,载《世界经济与政治》,2010年第6期,第4—18页,这里第8页

[14] Robert Keohane,“Neoliberal Institutionalism:A Perspective on World Politics”,in Robert Keohane(ed.),Institutional Institutions and State Power:Essays in International Relations Theory,New York:Routledge,1989,pp.1—20

[15] Robert Keohane,“The Analysis of International Regimes:Towards a European-American Research Programme”,in Volker Rittberger(ed.),Regime Theory and International Relations,Oxford:Clarendon Press,1993,pp.28—29.

[16] 李昕蕾、张宁:《全球可再生能源治理中的制度性领导:德国外交路径及其启示》,载《国际论坛》,2021年第4期,第3—25页,这里第8页.

[17] \[美\]汉斯·摩根索著,肯尼斯·汤普森、戴维·克林顿修订:《国家间政治:权力斗争与和平》,徐昕等译,北京:北京大学出版社,2006年版,第34—35页.

[18] \[美\]亚历山大·温特:《国际政治的社会理论》,秦亚青译,上海:上海世纪出版集团,2014年版,第220—299页

[19] Meaning of Norm in English,https://dictionary.cambridge.org/us/dictionary/english/norm,访问日期:2023—12—26

[20] 欧洲联盟驻华代表团:《“欧洲绿色新政”:2050年之前使欧洲成为第一个气候中和的大洲,促进经济发展,改善人们的健康和生活质量,关爱大自然,并且不让任何人掉队》,2019—12—12,https://www.eeas.europa.eu/delegations/china/,访问日期:2023—12—26

[21] 数据来源:国际能源署(IEA),https://www.iea.org/data-and-statistics/data-tools/energy-statistics-data-browser?country=WEOEUR&fuel=Energy%20supply&indicator=TESbySource,访问日期:2024—01—05

[22] Sead Tur𝑐˘alo: “Energy Geopolitics in the Balkans:Geopolitics and European Integration of the Western Balkans”.

[23] 同上

[24] 数据来源: Eurostat,https://ec.europa.eu/eurostat/databrowser/view/nrg_ind_ei/default/table?lang=en,访问日期:2023—12—26。

[25]“Italian and Albanian Media:A Nuclear Power Plant Will Be Built in Albania”,SlobodenΡec˘at,August28,2023𝑆𝑙𝑜𝑏𝑜𝑑𝑒𝑛𝛲𝑒𝑐˘𝑎𝑡,August28,2023,https://www.slobodenpecat.mk/en/italijanski-i-albanski-mediumi-kje-se-gradi-nuklearna-centrala-vo-albanija/,访问日期:2023—09—30。

[26]国际能源署(IEA),https://www.iea.org/data-and-statistics/data-tools/energy-statistics-data-browser?country=WEOEUR&fuel=Energy%20supply&indicator=TESbySource,访问日期:2024—01—05。

[27]《禁止建设核电站法》由前南斯拉夫议会投票表决生效。南斯拉夫解体之后,作为主要继承国的塞尔维亚继承并延续了这一法案。参见“Second National Report:Convention on Nuclear Safety”,August 2022,p.3,https://www.iaea.org/sites/default/files/21/07/national_report_of_serbia_for_the_8th_review_meeting.pdf,访问日期:2024—01—14。

[28]2022年,黑山已有两届政府因议会通过对政府不信任动议而下台,各派政治力量将党派、个人利益置于国家利益之上,严重阻碍国家发展;波黑由波黑联邦和塞族共和国两个实体组成,由三个主体民族各出一人构成主席团,缺乏统一的中央领导。且自2021年夏天以来,塞族共和国领导人米洛拉德·多迪克(Milorad Dodik)不断推动塞族共和国独立,引发了美国及欧盟对他个人和对塞族共和国的制裁。2022年4月,德国经济合作与发展部宣布暂停原计划对塞族共和国价值1.05亿欧元的四项基础设施投资,直到彻底消除该地区的分裂企图。参见:德国联邦经济合作与发展部波黑专页,https://www.bmz.de/en/countries/bosnia-and-herzegovina,访问日期:2023—09—30.

[29]The Western Balkans Investment Framework (WBIF),“Investing in Clean Energy in the Western Balkans”,January 13,2020,p.5,https://wbif.eu/news-details/new-wbif-publication-investing-clean-energy-western-balkans,访问日期:2023—11—05。

[30]徐凤江:《从索非亚峰会看“柏林进程”走向》,载《世界知识》,2020年第24期,第70页,这里第70页。

[31]Branimir Jovanovic/Mario Holzner,„Bundesakademie für Sicherheitspolitik“,Oktober 2022,https://www.baks.bund.de/de/arbeitspapiere/2022/der-berliner-prozess-zum-westbalkan-vier-empfehlungen-um-ihn-voranzubringen,访问日期:2023—09—30。

[32]Marina Vulović ,„𝑐',„Der Berliner Prozess:Große Ideen für den Westbalkan,schwierige und langsame Implementierung“,Stiftung Wissenschaft und Politik — Deutsches Institut für Internationale Politik und Sicherheit,Nr.80,Dezember 2022,https://www.swp-berlin.org/publikation/der-berliner-prozess-grosse-ideen-fuer-den-westbalkan-schwierige-und-langsame-implementierung,访问日期:2023—11—25。

[33]BiEPAG,“The Future of the Berlin Process”,http://biepag.eu/wp-content/uploads/2019/03/The-Future-of-the-Berlin-Process.pdf,访问日期:2023—11—25。

[34]徐刚:《西巴尔干“柏林进程”的进展及其前景述评》,载《欧亚经济》,2020年第4期,第56—70页,这里第58页。

[35]Predrag Bjelić /Jelica𝑐'/Jelica Minic etc.,“Stocktaking of the Berlin Process,Foreign Policy Papers,European Movement in Serbia”,January 2017,p.14,https://www.researchgate.net/profile/Predrag-Bjelic/publication/315932626_Stocktaking_of_the_Berlin_Process/links/58ed0bc00f7e9b37ed14c917/Stocktaking-of-the-Berlin-Process.pdf,访问日期:2023—10—25。

[36]„Der Berliner Prozess — 2020“,https://www.berlinprocess.de/de/der-berliner-prozess-2020,访问日期:2023—10—25。

[37]European Council,“Sofia Declaration of the EU-Western Balkans Summit”,May 17,2018,https://www.consilium.europa.eu/media/34776/sofia-declaration_en.pdf,访问日期:2023—10—25。

[38]“Chair’s Conclusions”,October 16,2023,https://www.berlinprocess.de/uploads/documents/chairs-conclusions-berlin-process-summit-2023_1697629712.pdf,访问日期:2023—11—05。

[39]杨解朴:《德国在欧盟角色的演变:从科尔到默克尔》,北京:社会科学文献出版社,2022年版,第252页。

[40]“INVESTORS & DONORS”,Green for Growth Fund,https://www.ggf.lu/,访问日期:2023—10—15。

[41]Western Balkans Investment Framework,“Investing in Clean Energy in the Western Balkans”,January 13,2020,p.22,https://wbif.eu/storage/app/media/Library/9.Sectors/1.Energy/EE%20Broc hure% 20final%20dec%202019.pdf,访问日期:2023—09—13。

[42]该基金致力于为现有项目提供融资,在土耳其、欧盟东部邻国、北非、中东等17个国家开展业务。其具有独特的公私合作伙伴关系及分层的风险回报结构,可将公共机构提供的风险资本和额外的私人资本融合在一起,吸引广泛的投资者参与其活动。参见“Green for Growth Fund”,https://www.ggf.lu/,访问日期:2023—09—13。

[43]Western Balkans Investment Framework,“Investing in Clean Energy in the Western Balkans”,January 13,2020,p.12,https://wbif.eu/storage/app/media/Library/9.Sectors/1.Energy/EE%20Brochure%20final%2 0dec%202019.pdf,访问日期:2023—09—13。

[44]西巴尔干地区能源效率计划官网,https://www.wbif.eu/reep,访问日期:2024—01—05。

[45]欧盟西巴尔干投资框架,https://www.wbif.eu/project/PRJ-MKD-ENE-001,访问日期:2024—01—04。

[46]“Declaration on Energy Security and Green Transition in the Western Balkans”,The Berlin Process - 2022,https://www.berlinprocess.de/uploads/documents/declaration-on-energy-security-and-green-transition-in-the-western-balkans_1686662497.pdf,访问日期:2023—03—06。

[47]德国经济合作与发展部塞尔维亚专页,https://www.bmz.de/en/countries/serbia,访问日期:2023—11—17。

[48]德国经济合作与发展部波黑专页,https://www.bmz.de/en/countries/bosnia-and-herzegovina,访问日期:2023—11—17。

[49]Western Balkans Investment Framework,“Investing in Clean Energy in the Western Balkans”,January 13,2020,p.23,https://wbif.eu/news-details/new-wbif-publication-investing-clean-energy-western-balkans,访问日期:2023—10—07。

[50]“Germany’s WPD Signs Wind Farm Construction Contract in Montenegro”,Renewables Now,August 27,2020,https://renewablesnow.com/news/germanys-wpd-signs-wind-farm-construction-contract-in-montenegro-711425/,访问日期:2024—01—06。

[51]“WPD Invests 300 Million Euros to Build Two Wind Farm Projects in Bosnia”,September 6,2022,https://www.seetao.com/details/180464.html,访问日期:2024—01—07。

[52]由六大老牌政党设立的政治基金会分别是社会民主党(Sozialdemokratische Partei Deutschlands,SPD)设立的、历史最悠久的弗里德里希·艾伯特基金会(Friedrich-Ebert-Stiftung,FES),基督教民主联盟(Christlich-Demokratische Union Deutschlands,CDU)设立的康拉德·阿登纳基金会(Konrad-Adenauer-Stiftung,KAS),自由民主党(Freie Demokratische Partei,FDP)设立的弗里德里希·诺曼基金会(Friedrich-Naumann-Stiftung,FNS),基督教社会联盟(Christlich-Soziale Union,CSU)设立的汉斯·赛德尔基金会(Hanns Seidel Stiftung,HSS) 和“联盟90/绿党”(Bündnis 90/Die Grünen)设立的海因里希·伯尔基金会(Heinrich-Böll-Stiftung,HBS)。

[53]祝伟伟:《德国外交中的政治基金会:一类特殊的智库》,载《国外社会科学》,2018年第3期,第57—62页,这里第57页。

[54]弗里德里希·艾伯特基金会塞尔维亚分部官网,“FES Kancelarija u Beogradu”,https://serbia.fes.de/o-nama/kancelarija-beograd;Young Jasminka/Macura Aleksandar,“Energy Transition in Serbia”,Belgrade,2021,https://serbia.fes.de/e/energy-transition-in-serbia,访问日期:2023—10—07。

[55]Young Jasminka/Macura Aleksandar,“Energy Transition in Serbia”.

[56]Tibor Moldvai,“The Rio Tinto Controversy in a Nutshell”,Heinrich-Böll-Stiftung,January 18,2022,https://rs.boell.org/en/2022/01/18/rio-tinto-controversy-nutshell,访问日期:2023—09—17。

[57]“UPES Environmental Law Reviews”,Heinrich-Böll-Stiftung,https://rs.boell.org/en/upes-environmental-law-reviews,访问日期:2023—10—07。

[58]例如,塞尔维亚商会和弗里德里希·艾伯特基金会贝尔格莱德办事处于2015年10月20日在塞尔维亚商会I厅举办了名为“人人享有能源——交流经验和改善当地社区能源管理对话”的会议。参见Beogradska otvorenas˘kola(BΟotvorena𝑠˘kola(BΟS˘)𝑆˘) ,“Energija za sve - unapređenje dijaloga o upravljanju energijom u lokalnim zajednicama”,October 2015,https://www.bos.rs/ekz/vesti/134/444/energija-za-sve--unapredenje-dijaloga-o-upravljanju-energijom-u-lokalnim-zajednicama.html,访问日期:2023—11—13。

[59]例如海因里希·伯尔基金会发起的“不要让贝尔格莱德沦陷”(Ne davimo Beograd)倡议,该倡议起源于一个地方社会运动,通过组织公共辩论和民间抗议,从制度内外指出贝尔格莱德水项目的危害性。该倡议旨在发展成为一个根据其居民的需要进行宣传的利益集团。参见Natalija Stojmenović 𝑐',“Initiative Ne davimo Beograd”,Heinrich-Böll-Stiftung (Belgrade),February 21,2021,https://rs.boell.org/en/2021/02/22/inicijativa-ne-davimo-beograd,访问日期:2023—11—15。

[60]例如,由海因里希·伯尔基金会萨拉热窝代表处及其合作伙伴联合在北马其顿开办了绿色公司。参见“OPEN CALL:Green School in North Macedonia 2022”,Heinrich-Böll-Stiftung(Sarajevo),October 20,2022,https://calendar.boell.de/en/event/open-call-green-school-north-macedonia-2022,访问日期:2023—11—16。

[61]郑春荣:《德国迎接“时代转折”,对中欧关系究竟是不是正资产?》,澎湃新闻,2023年12月27日,https://www.thepaper.cn/newsDetail_forward_25811790,访问日期:2024—01—09。

[62]The Western Balkans Investment Framework (WBIF),“Western Balkans Prime Ministers Attend EBRD Investment Summit”,March 2,2022,https://www.wbif.eu/news-details/western-balkans-prime-ministers-attend-ebrd-investment-summit,访问日期:2023—12—23。

[63]“Germany:EBRD Shareholder Profile”,https://www.ebrd.com/who-we-are/structure-and-management/shareholders/germany.html,访问日期:2023—10—07。

[64]„Das ist die geheime Projektliste der Ampel gegen Chinas Einfluss“,https://www.handelsblatt.com/politik/deutschland/global-gateway-das-ist-die-geheime-projektliste-der-ampel-gegen-chinas-einfluss/28860014.html,访问日期:2023—08—20。

[65]“German Court Deals Blow to Scholz Government with Budget Ruling”,Consumer News and Business Channel (CNBC),November 15,2023,https://www.cnbc.com/2023/11/15/german-court-rules-budget-maneuver-unconstitutional.html,访问日期:2023—12—17。

表1②:协鑫能源科技股份有限公司与塞尔维亚国家电力公司(EPS)签署可再生能源项目股东协议。这是中塞首个可再生能源投资项目,双方将合力打造“一带一路”绿色能源合作典范。

表1③:德国发展银行是德国复兴信贷银行集团所属的双边发展银行金融机构,也是欧洲最大的开发性金融机构之一,成立于1962年。德国复兴信贷银行为其唯一的股东。

续表1①:“黑山的绿色公共基础设施”计划不仅旨在提高公共建筑的能源效率,而且还旨在提高建筑物的舒适度。

[66]Günther Maihold/Stefan Mair etc.,“German Foreign Policy in Transition”,Stiftung Wissenschaft und Politik,SWP Research Paper 2021/RP 10,December 13,2021,https://www.swp-berlin.org/en/publication/german-foreign-policy-in-transition#hd-d50882e4073,访问日期:2023—08—03。

[67]European Western Balkans,“Scholz:The Integration of the Western Balkans one of the Greatest Tasks for the EU”,December 4,2022,https://europeanwesternbalkans.com/2022/04/12/scholz-the-integration-of-the-western-balkans-one-of-the-greatest-tasks-for-the-eu/,访问日期:2023—11—08。

[68]GIZ,“Energy,Transport and Climate Protection in South-East Europe”,https://www.giz.de/en/worldwide/31746.html,访问日期:2023—12—06。

[69]《西巴尔干—柏林进程首脑会议在保加利亚举行》,新华网,2020年11月16日,https://baijiahao.baidu.com/s?id=1682998303529944602&wfr=spider&for=pc,访问日期:2023—10—07。

[70]殷桐生:《德国外交通论》,北京:外语教育与研究出版社,2010年版,第281页。

[71]《默克尔称要警惕中国扩张巴尔干?“中国渗透论”显示欧洲深刻的不自信》,载《德国快讯》,2018年3月15日,https://german-studies-online.tongji.edu.cn/55/12/c20a87314/page.htm,访问日期:2023—11—08。

[72]德国自由民主党官网,https://www.fdp.de/koalitionsvertrag,访问日期:2023—11—08。

[73]德国联邦总理官网,https://www.bundeskanzler.de/bk-en/news/federal-chancellor-scholz-western-balkans-trip-2051514,访问日期:2023—11—08。

[74]郑春荣主编:《德国发展报告(2023):“时代转折”下的德国》,北京:社会科学文献出版社,2023年版,第82页。

[75]寇静娜:《中欧清洁能源供应链的竞合博弈与可能的焦点》,FT中文网,2023年8月2日,https://www.ftchinese.com/story/001100420 archive,访问日期:2024—01—04。



本文刊登于《德国研究》2024年1期






Copyright TapTap点点官方网站-jbb188 版权所有 地址:北京市海淀区西三环北路2号/19号    邮编:100089  Supported by BFSU ITC

手机版